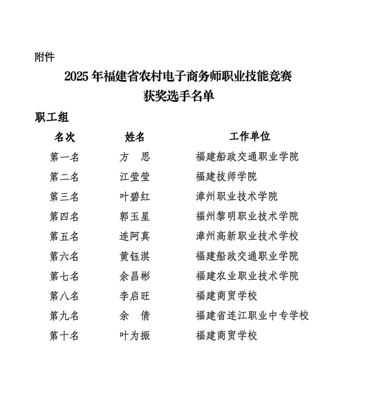
由福建省商务厅、福建省人力资源和社会保障厅、福建省教育厅、福建省总工会、共青团福建省委主办的2025年福建省农村电子商务师职业技能竞赛获奖名单正式公布。我院师生表现优异,方思老师荣获职工组第一名,黄钰淇老师荣获职工组第六名,学生陈维新荣获学生组第四名,三位师生均跻身全省前十。


本次竞赛吸引了全省160余名企业职工与院校师生参赛,竞争激烈。我院师生充分发挥平日教学积累,以扎实的实操能力和良好的竞技状态,在店铺装修、客户服务、数据分析与运营推广等模块的综合考核中表现出色,充分彰显了学院“以赛促教、以赛促学、以赛促改”的育人成效。
此次佳绩是学院持续深化产教融合、推进农村电商人才培养的重要体现。学院将以此为新起点,持续完善“双师型”教师队伍建设,推动教育链、人才链与产业链、创新链有机衔接,为福建省数字乡村建设和农村电商高质量发展持续贡献力量。
编辑:王向晖
审核:林 颖
复核:林丽萍